Featured image

stamp_esp32 - a minimal form factor ESP32 development board

2021-06-20

Technology

Guest Post by Ruhan - who started interning with us at age 16 and recently left for an exchange program in the US at age 19! Thanks and best wishes, Ruhan!

Product Description

While the ESP32 has many development boards available on the market, sometimes you want a minimally sized version that can easily mount on your own PCB. Stamp_esp32 is an entry level development board which is essentially a shrunken version of the ESP32 DevKitC.

It has all the ESP32 pins exposed and is easy to connect and use. This board is designed with castellated edge connector pins which makes it easier for the board to be either directly soldered or used with header pins.

Circuit Design

Power Supply

There are two mutually exclusive ways to provide power to the board:

  • 5 Volts / GND castellated edge connector pins
  • 3.3 Volts / GND castellated edge connector pins

The input power is supplied through the castellated edge connector pins which are marked as VBUS and GND on the board.

Power supply pins diagram

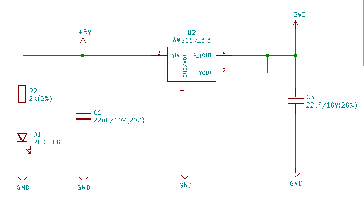
The 3.3 Volts for the ESP32 WROOM module is sourced through the voltage regulator AMS117_3.3, which is the U2 component in the schematics. The LED D1 indicates the presence of power supply to the circuit.

AMS117 voltage regulator and LED diagram

Programming Pins

For data transmission we have used the two castellated edge connector pins that are D+ and D- which are marked on the board.

Programming pins diagram

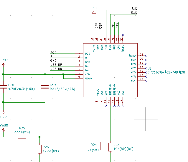
This board is UART protocol based; hence, for convenience it provides onboard USB to UART conversion. The USB to UART Bridge chip provides transfer rates of up to 3 Mbps.

USB to UART bridge diagram

Switch Buttons

The two push button switches are used. SW2 is connected to the enable pin of the ESP32 WROOM. The other switch button, SW1 is used as boot pin which is connected to IO0 of the ESP32 WROOM.

Switch button configuration

The complete schematic is shown below:

Complete schematic diagram

ESP32 Module

The ESP32-WROOM-32D is a powerful, generic Wi-Fi+BT+BLE MCU module that targets a wide variety of applications, ranging from low-power sensor networks to the most demanding tasks, such as voice encoding, music streaming and MP3 decoding.

The advantages of the ESP32-WROOM include:

  • SPI flash rate of 32 Mbits
  • Operates at 3.3 Volts
  • Onboard antenna

ESP32 WROOM module

Castellated Edge Cuts

Castellated edge cuts are plated through holes or vias placed on the edges of a printed circuit board. These are cut through to form a series of half holes. These half holes, called castelations, serve as pads to create a connection between the module board and the board that it will be soldered onto.

The YouTube channel VoltLog has a nice explanation of how to create castellated edge cuts.

Castellation service is not provided by all PCB manufacturers. PCB WAY is one PCB manufacturing company which is based in China that provides castellation services. You can opt for the castellation on their website while sending your gerber file for the manufacturing.

PCB Dimensions

The size of the stamp_esp32 is 37.9mm x 31.3mm. The antenna size is 6.5mm.

PCB dimensions diagram

The final PCB looks like the 3D images shown below:

stamp_esp32 front 3D view

stamp_esp32 back 3D view

Ready to Transform Your Operations?

See how IoTReady can help you achieve operational excellence.

Get in Touch